[無料ダウンロード! √] 韓国 家族関係証明書 翻訳 123628-韓国 家族関係証明書 翻訳 テンプレート
Sep 27, · 前回の記事では、韓国人との婚姻届提出の流れと必要書類について説明しましたが、今回は「家族関係証明書」「基本証明書」「婚姻関係証明書」の日本語訳についてお伝えします。こちらの三つの書類については、韓国領事館で発行し、日本語訳をしたものを原本と併せて市役所へ提出しSep 29, 16 · 韓国語の家族関係証明書・基本証明書・婚姻関係証明書・入養関係証明書・親養子入養関係証明書・除籍謄本を日本語に翻訳 帰化申請・婚姻届・相続・保険金請求の調査・年金や健康保険等の手続き・在留資格(ビザ)翻訳したい家族関係登録簿や除籍謄本を郵送してください。 必要事項を記入した翻訳申込書を添付してください。 FAXやメールでの送信はご遠慮ください。 翻訳申込書(PDF:80KB) 郵送先〒 京都府宇治市小倉町堀池71 行政書士事務所ロスタイム行
実際に受理された 家族関係証明書 基本証明書 婚姻関係証明書の日本語訳
韓国 家族関係証明書 翻訳 テンプレート
韓国 家族関係証明書 翻訳 テンプレート-Aug 15, 08 · 各総領事館の名称 各総領事館に関する情報項目 ①所在地(住所) ②電話番号 ③FAX番号 ④管轄エリア (都道府県) ⑤韓国除籍謄本や基本証明書・家族関係証明書・婚姻関係証明書等の交付業務の取り扱いの区分(※下記補足説明もご参照下さい) 駐日本国大韓民国大使館領事部 ※下記の各領家族関係証明書 日本語 韓国語翻訳 書類500円~ 神奈川県 横浜市 東京都 基本証明書 除籍謄本 受理証明書 新宿区 中野区 渋谷区 杉並区 豊島区 練馬区 品川区 世田谷区 ハングル翻訳 住民票 戸籍謄本 目黒区 板橋区 文京区 北区 江戸川区 千代田区 中央区 港区 台東区 墨田区 日本語翻訳 江東区



韓国相続 戸籍謄本 家族関係証明書翻訳 取寄サービス
Aug 03, 18 · 韓国戸籍の取得代行と翻訳 韓国の戸籍(除籍・家族関係登録証明書)の取得と翻訳もお任せ下さい。 相続登記だけではなく、他の相続手続きや帰化申請のための取得、韓国戸籍の翻訳のみでも可能です。 専門家(司法書士)が韓国戸籍を収集いたしますので、相続についての相談もできDec 25, 19 · 書類の内訳はケースによるものの、韓国除籍謄本のほか、登録事項別証明書などが必要になることもあります。 なぜこれらの書類が求められるのかというと、韓国の「家族関係登録制度」という法律で、被相続人の出生からの戸籍の変遷を報告しなければJan 02, 19 · 韓国では、家族関係証明書がなければ、 家族関係を公的に立証することができません。 <家族 関係証明書 の訳文の の見本> 家族関係証明書の翻訳は、1通1,000円!(税込み)!! 帰化・相続の全証明書の翻訳をご依頼いただいた場合の特別料金1通600円
2.韓国人の「婚姻関係証明書」および 「家族関係証明書」:各2通 3.上記2.の日本語訳文:各1通 「婚姻関係証明書翻訳フォーム例」 「家族関係証明書翻訳フォーム例」 4.日本人の戸籍謄本 (6ヵ月以内に取得したもの):2通※上記費用の最低額は5,000円(税別)とさせていただきます。 ※翻訳開始から5営業日以内に、書類をお送りします。 ※各種クレジットカードでのお支払い(分割払い)も可能です。 お支払方法が異なるため、必ずご依頼の際にお申し出ください。迅速対応 日本一安く年中無休の韓国語翻訳:証明書 書類500円~ 大阪府 福岡県 沖縄県 京都府 愛知県 名古屋市 除籍謄本 日本語翻訳 東京都 兵庫県 奈良県 北海道 青森県 秋田県 岩手県 宮城県 山形県 富山県 石川県 ハングル翻訳 福井県 岐阜県 三重県 神奈川県 横浜市 川崎市 静岡県 千葉県 埼玉
全国対応 年中無休 各種書類500円~の韓国語翻訳 沖縄県 日本一安い 日本語翻訳 除籍謄本 基本証明書 東京都 神奈川県 横浜市 川崎市 名古屋市 大阪府 愛知県 静岡県 ハングル翻訳 住民票 戸籍謄本 千葉県 埼玉県 山梨県 福島県 茨城県 栃木県 群馬県 長野県 大阪府 京都府 韓国語翻訳 港区 北区韓国家族関係証明書見本 ASC申請支援センターの家族関係証明書翻訳料金 10ページ以上の翻訳依頼で1ページが500円。 正規料金でも1ページが1,000円。 ASC申請支援センターの除籍謄本翻訳料金 1ページが1,500円。 (なんと電算・手書・縦書問わず一律料金ですFeb 19, 19 · 韓国証明書・除籍謄本の取得と翻訳について 韓国証明書 在日韓国人の方の帰化申請の際に必要書類となっていた韓国戸籍謄本に代わって、08年1月から家族関係登録制度による韓国証明書の取得が必要となりました。



親養子入養関係證明書とは 상세보기 家族関係登録業務駐大阪大韓民国総領事館



家族関係登録簿 Japaneseclass Jp
韓国_家族関係証明書翻訳テンプレートpdf PDF 2 韓国人の家族関係証明書 1通 3 韓国人の住民登録証 4 日本人の戸籍謄本 1通(省略できるところもあるようです) 5 日本人の婚姻要件具備証明書 1通 6 日本人の婚姻要件具備証明書の韓国語訳文 1通韓国の家族関係証明書ほか 以下の書類も格安料金の 1文字4円 で翻訳をご依頼頂けます。 家族関係証明書 基本証明書 婚姻関係証明書 入養関係証明書 親養子入養関係証明書 詳細は以下のページをご覧下さい。 家族関係登録簿の日本語訳 日本の戸籍謄本Nov 30, · 基本証明書・家族関係証明書・婚姻関係証明書・入養関係証明書・新養子入養関係証明書・除籍謄本等の取得方法、翻訳(サンプル有り)は神戸の東亜総合事務所まで!ご相談ください。tel:



ハングル翻訳 韓国戸籍 格安 1通600円 家族関係証明書 除籍謄本の翻訳 行政書士石川直樹



帰化申請添付書類 家族関係の登録等に関する法律第15条関係
家族事項 区 分 氏 名 生年月日 住民登録番号 性別 本 父 年 月 日 母 年 月 日 配偶者 年 月 日 国籍 日本 上記の家族関係証明書は家族関係登録簿の記録事項と相違ないことを証明します。 年 月 日 翻訳者:韓国語翻訳クドップスの利用方法 韓国家族関係登録簿各証明書翻訳 韓国戸籍翻訳 韓国語翻訳のエキスパート!韓国家族関係等証明書・除籍謄本等の翻訳 弊所では入管申請、帰化申請、婚姻届、登記申請等に添付資料として必要になる韓国政府発行の各種証明書等の翻訳を行います。 韓国政府発給の書類については外注することなく、弊事務所にて翻訳が可能です。



出生証明書 Birth Certificate Japan 英語 英訳 認証



親養子入養関係証明書の翻訳文サンプル
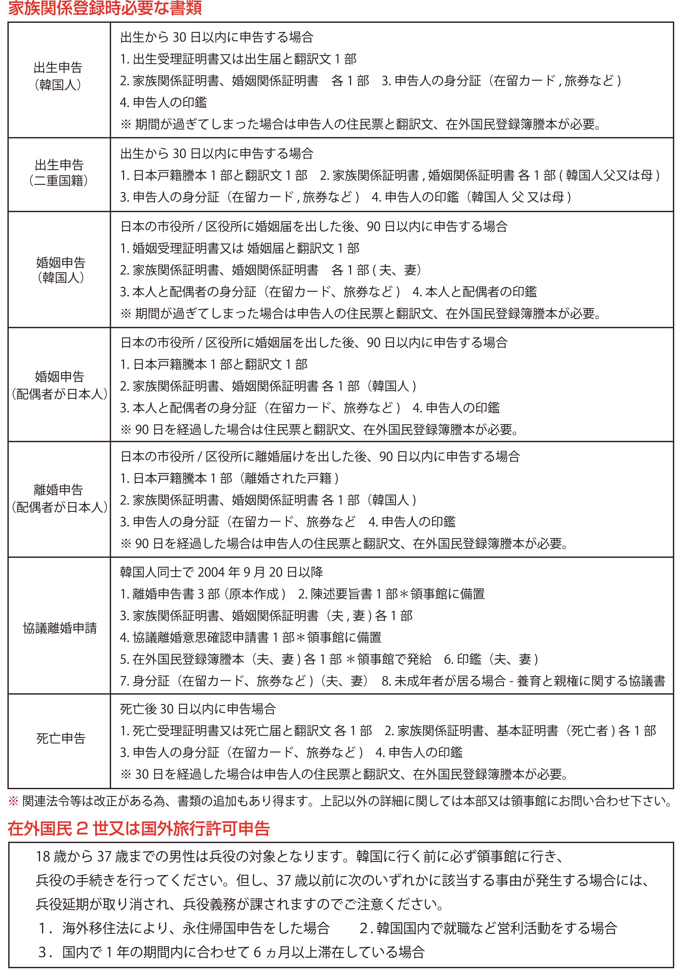
クドップスのご利用はお気軽に 1.まず、お問合せください。 お問い合わせは、電話、FAX、郵便で承っております。 韓国語翻訳の種類 (家族Sep 11, 14 · 翻訳料金表 書類の種類 翻訳費用 基本証明書 一冊¥1,500 家族関係証明書 婚姻証明書 入養関係証明書 親養子入養関係証明書 除籍謄本電算横書き 一枚あたり¥2,000 除籍謄本手書き横書き 一枚あたり¥2,500 除籍謄本手書き縦書き 一枚あたり¥3,500 除籍電算横書き 除籍手書韓国(総領事館)への手続き(19.03.06東京韓国領事館確認事項) 出生申告書(出生届)、 ②出生事実が記載された「出生届記載事項証明書」原本と韓国語翻訳文1部 ③韓国人の家族関係証明書と婚姻関係証明書 各1部 ④申告人の身分証 (外国人登録証



実際に受理された 家族関係証明書 基本証明書 婚姻関係証明書の日本語訳



家族関係証明書とは 韓国戸籍翻訳センター 大阪
出生受理証明書 とその翻訳 申告人の登録原票記載事項証明書 とその翻訳 父の婚姻関係証明書 父の家族関係証明書 父の 印鑑 在外国民登録完了・身元証明書(民団で作成) 通常約2ヶ月 ※日本人と韓国人の間に生まれた子供は日本人の父母の戸籍謄本2家族関係証明書・基本証明書等の取り寄せサポート 3各種文書の翻訳(韓→日)(日→韓)(中→日) ご利用の対象者 本人・親族・司法書士・弁護士・行政書士等の専門職の方Mar 23, 18 · q.私は、大阪に住む在日韓国人です。遺産相続のため、法務局から兄の韓国の家族関係証明書を取得するよう言われました。 しかし、韓国領事館に出向いたところ、韓国の家族関係証明書がとれるのは「本人または配偶者、直系血族だけだ」・・・



Www Souzoku Kyoukai Com Wp Content Uploads 15 06 B8d618bdb78b733a14b3d323abcf5b Pdf



家族関係証明書とは 韓国戸籍翻訳センター 大阪
Jul 28, · 韓国籍の方の相続の手続きに必要となる除籍謄本や基本証明書,家族関係証明書,婚姻関係証明書などの日本語翻訳をお届けします。 外国人が日本で暮らす手続(配偶者ビザ,永住権,就労ビザなど)と帰化申請を多数扱っています。Sep 05, · 韓国籍の方の相続が絡む場合、韓国の除籍謄本や新制度の家族関係証明書が相続手続きで必要になります。 しかし、韓国から発行されるこれらの除籍や家族関係証明書は、原本が韓国のハングル文字でかかれており、翻訳をしてもらわないければ読み解くApr 28, 19 · 家族関係証明書・基本証明書・婚姻関係証明書 翻訳サンプル 在韓国日本大使館のホームページ ①家族関係証明書 ③婚姻関係証明書 のpdf翻訳フォームが公開されています。こちらも翻訳の参考に。 家族関係証明書 翻訳フォーム例(※pdfファイルが開きます)



在日本大韓民国民団 東京地方本部



基本証明書 韓国語翻訳の 株式会社エムアンドエス
韓国領事館に死亡申告手続き ※ 死亡場所と出生時刻を正確に熟知して領事館訪問 ※ 家族関係証明書、基本証明書 は領事館で発行可能 (1通あたり110円) ※ 日本で発給した書類は本人が直接翻訳しても構いません (平成・昭和などの年号は西暦で、日本のMar 09, 11 · <韓国家族関係証明書英訳・英語訳サービス> アメリカ、ヨーロッパ、イギリス、 オーストラリア、等の海外でのビザ申請、永住権申請、帰化等において韓国人の方の韓国戸籍謄本や基本証明書、婚姻関係証明書、家族関係証明書の英訳が必要となることがあります。



家族関係登録簿記載事項証明書の取り寄せ 取得 と翻訳



婚姻届関係 その 家族関係証明書 婚姻関係証明の翻訳 韓国 語学堂留学後 蔚山で結婚生活 まりっぺブログ



相続安心サポートセンター



旦那様は韓国人 結婚準備に必要な書類の翻訳本を一挙大公開 こまるのおと



韓国人の帰化 コモンズ行政書士事務所



韓国人と国際結婚 韓国での結婚 離婚の手続き 在韓日本人お役立ち情報 韓国文化と生活 韓国旅行 コネスト



韓国語戸籍翻訳コム 韓国語翻訳 家族関係登録簿 家族関係証明書など 帰化申請 国際結婚 相続時



日韓ハーフの出生届 Uri 日本人で韓国人 Note



婚姻関係証明書 韓国語翻訳の 株式会社エムアンドエス



韓国へ嫁いで



翻訳見本 韓国人彼との結婚生活



Q Tbn And9gcs 2efo5vwkwgbb5knauf6ddurtooxatussyuw22xjcev J6pmf Usqp Cau



韓国人の帰化専門サイト



韓国語 日本語翻訳専門行政書士



韓国人国際結婚した時の手続きの流れ



帰化申請に必要な書類 について大阪の行政書士が分かりやすく解説



Www Kr Emb Japan Go Jp People Ryouzibu Consulate Konin Pdf



韓国人と結婚 婚姻届を日韓両国で提出する方法 手続き完全ガイド 年版 Hanamaru Blog



住民票の英語翻訳 英訳のサンプル 見本 テンプレート アポスティーユ申請代行センター



基本証明書の新着記事 アメーバブログ アメブロ



ハングル翻訳 韓国戸籍 格安 1通600円 家族関係証明書 除籍謄本の翻訳 行政書士石川直樹



実際に受理された 家族関係証明書 基本証明書 婚姻関係証明書の日本語訳



韓国籍の方の婚姻届と翻訳



2



家族関係証明書 韓国語翻訳の 株式会社エムアンドエス



韓国語戸籍翻訳コム 韓国語翻訳 家族関係登録簿 家族関係証明書など 帰化申請 国際結婚 相続時



韓国へ嫁いで



家族関係登録簿記載事項証明書の取り寄せ 取得 と翻訳



家族関係証明書の韓国語翻訳が1文字4円 韓国語翻訳net



韓国人の帰化専門サイト



在日コリアン支援ネット



家族関係証明書とは 韓国戸籍翻訳センター 大阪



韓国人の帰化専門サイト



韓国人と結婚 婚姻届を日韓両国で提出する方法 手続き完全ガイド 年版 Hanamaru Blog



1



婚姻届関係 その 家族関係証明書 婚姻関係証明の翻訳 韓国 語学堂留学後 蔚山で結婚生活 まりっぺブログ



帰化申請用 基本証明書取り寄せ 家族関係登録簿取得サービス 韓国語戸籍翻訳コム



相続手続用書類 韓国書類取寄 翻訳センター



帰化申請添付書類 家族関係の登録等に関する法律第15条関係



基本証明書 韓国語翻訳の 株式会社エムアンドエス



事件簿から 徒然なるままに



帰化申請に必要な書類 について大阪の行政書士が分かりやすく解説



1



韓国相続 戸籍謄本 家族関係証明書翻訳 取寄サービス



家族関係証明書とは 韓国戸籍翻訳センター 大阪



韓国語翻訳クドップス 料金 納期 韓国家族関係登録簿 各証明書翻訳 韓国戸籍翻訳



韓国人の帰化専門サイト



韓国の 除籍謄本 除かれた 戸籍謄本 及び基本証明書 家族関係証明書 婚姻関係証明書等の取り寄せ 請求 交付申請 に向けて必要となる情報について 韓国戸籍取り寄せ 翻訳支援室 在日コリアン支援ネット



旦那様は韓国人 結婚準備に必要な書類の翻訳本を一挙大公開 こまるのおと



旦那様は韓国人 結婚準備に必要な書類の翻訳本を一挙大公開 こまるのおと



1



韓国語戸籍翻訳コム 基本証明書翻訳 帰化申請 国際結婚 相続時



証明書等の韓国語翻訳 韓国語翻訳 通訳 翻訳 海外ビジネスサポート



韓国語戸籍翻訳コム 親養子入養関係証明書 帰化申請 国際結婚 相続時



韓国語 日本語翻訳専門行政書士



韓国人の結婚ビザ コモンズ行政書士事務所



証明書等の韓国語翻訳 韓国語翻訳 通訳 翻訳 海外ビジネスサポート



韓国語 日本語翻訳専門行政書士



韓国人との国際結婚 婚姻届提出から外国人登録証の申請まで ソウルナビ



Www Souzoku Kyoukai Com Wp Content Uploads 15 06 B8d618bdb78b733a14b3d323abcf5b Pdf



帰化申請添付書類 家族関係の登録等に関する法律第15条関係



出生証明書 韓国語翻訳の 株式会社エムアンドエス



韓国語戸籍翻訳コム 基本証明書翻訳 帰化申請 国際結婚 相続時



韓国人の相続



Www Souzoku Kyoukai Com Wp Content Uploads 15 06 B8d618bdb78b733a14b3d323abcf5b Pdf



翻訳見本 韓国人彼との結婚生活



韓国人の帰化専門サイト



韓国語戸籍翻訳コム 親養子入養関係証明書 帰化申請 国際結婚 相続時



韓国人の帰化専門サイト



相続安心サポートセンター



帰化申請用 婚姻関係証明書取り寄せ 家族関係登録簿取得サービス 韓国語戸籍翻訳コム



韓国戸籍翻訳 家族関係証明書の翻訳 取寄 韓国戸籍翻訳センター 大阪



韓国語戸籍翻訳コム 入養関係証明書翻訳 帰化申請 国際結婚 相続時



Www Souzoku Kyoukai Com Wp Content Uploads 15 06 B8d618bdb78b733a14b3d323abcf5b Pdf



韓国へ嫁いで



韓国 登記簿謄本 取得 翻訳 森岡 山本 韓 法律事務所



家族関係登録簿記載事項証明書の取り寄せ 取得 と翻訳



Www Souzoku Kyoukai Com Wp Content Uploads 15 06 B8d618bdb78b733a14b3d323abcf5b Pdf



家族関係証明書とは 韓国戸籍翻訳センター 大阪



家族関係証明書 韓国語翻訳の 株式会社エムアンドエス



韓国人の帰化 コモンズ行政書士事務所



韓国の戸籍謄本の日本語翻訳



韓国語戸籍翻訳 By International Stars Brains



Www Kr Emb Japan Go Jp People Ryouzibu Consulate Kazoku Pdf



韓国人と結婚 婚姻届を日韓両国で提出する方法 手続き完全ガイド 年版 Hanamaru Blog



韓国の戸籍謄本の日本語翻訳



韓国戸籍 家族関係証明書 基本証明書 取り寄せ 翻訳 桑田国際法務事務所



韓国語 日本語翻訳専門行政書士



帰化申請添付書類 家族関係の登録等に関する法律第15条関係



韓国人との国際結婚 婚姻届提出から外国人登録証の申請まで ソウルナビ



家族関係証明書とは 韓国戸籍翻訳センター 大阪



戸籍謄本の翻訳認証 アポスティーユ申請のポイント 公正証書作成 アポスティーユ申請代行 Com

コメント
コメントを投稿